Ga naar inhoud

the_dimi1992

Lid
  • Items

    6
  • Registratiedatum

  • Laatst bezocht

the_dimi1992's prestaties

  1. mijne is de rechtse (kleine) is modem zonder wifi
  2. is een modem van telenet is zonder wifi is een proffesionele lijn ( met vast ip) dus geen telenet wifi router.
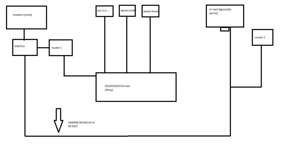
  3. is zo simpel niet , er is een modem van telenet ------>switch------>router1(dhcp)-------->switch--------->pc's van werk + hoofdpc die vast ip heeft . dan modem telenet ------>switch------>digicorders (omdat het niet anders kan moet modem ip splitsen voor digicorders en ligt maar 1 kabel geen powerlines mogelijk.------>router2 router 2 hangt dus ook achter de telenet modem,nu was mijn vraag hoe kan ik router 2 laten werken met wifi en eventueel ook router1+ het hele netwerk laten vinden
  4. ja snap ik wel , maar situatie is als volgt is op mijn werk deel via de router is voor de werkplek de deel is de prive deze zou leuk zijn als die in het zelfde netwerkt hangt met de andere router maar deze moet echt via de isp aangesloten worden ik kan niet router naar router powerlines of die mokka's zijn de oplossing niet bijde geprobeerd werkt niet. MVG
  5. Hallo , ik heb een hele rare situatie , ik heb een modem (telenet) alleen modem geen router (zonder de wifi) nu zou ik hier 2 routers rechtstreeks achter de modem willen zetten zodat router 1 de dhcp behandeld de 2de zou dit niet moeten doen maar zou wel leuk vinden mocht die toch in dezelfde dhcp scope vallen , maar kan deze niet op de kan van de router hangen (lang leven telenet digi tv) iemand een idee hoe ik dit kan oplossen of welke instellingen ik moet gebruiken? Alvast bedankt
×
×
  • Nieuwe aanmaken...

Belangrijke informatie

We hebben cookies geplaatst op je toestel om deze website voor jou beter te kunnen maken. Je kunt de cookie instellingen aanpassen, anders gaan we er van uit dat het goed is om verder te gaan.