Ga naar inhoud

Aanbevolen berichten

Geplaatst:

Hoi,

Ik heb een ietwat raar probleem.

Een tijd geleden zijn ze hier een nieuwe router van telenet komen plaatsen en op zich is dat ok want alles bleef werken maar nu zit ik wat in de problemen.

Ik wou mijn persoonlijke wifi router vervangen door een nieuwe maar ik geraak gewoon nooit op het configuratiescherm.

Dat is best raar want als ik mijn oude wifi router terugplaats dan kan ik gewoon naar het configuratiescherm gaan en daar aanpassen wat ik wil.

Ik heb ondertussen al 3x een andere wifi router gaan halen in de winkel al te denken dat hij stuk was maar telkens met hetzelfde resultaat.

Ik heb dan maar mijn vader zijn wifi gevraagd (aangezien ik zeker weet dat die goed werkt) maar ook hier hetzelfde probleem.

Ik kan maar niet op het configuratiescherm komen.

Dus wat moet ik nu doen?

Volgens wat ik op de forum lees moet ik zowel de internetkabel als mijn laptop in een lan-poort steken van mijn linksys maar wat dan?

Aangezien ik niet op het configratiescherm geraak kan ik dus ook het ip adres van de linksys niet aanpassen.

En ik heb dat probleem met al de nieuwe wifi routers die ik probeer te gebruiken.

Ik zie de router wel in de lijst van beschikbare wifi staan maar hij werkt niet. Ik kan er niet mee verbinden.

Kan iemand me helpen?

PS: Ik ben er wel 1x opgeraakt en heb toen het SSID van de wifi kunnen aanpassen. Maar nadien geraakte ik er weer niet meer op. Dat is nu al weken en weken en ik vind maar geen oplossing.

Vandaar dit bericht aangezien ik zag dat sommige mensen hier een oplossing verkregen hadden.

Mvg,

MysticFist

Geplaatst:

Ik heb eens rondgevraagd en 1 van mijn buren zit bij een Belgacom.

Ik zal eens proberen of ik mijn wifi router bij hen kan configureren.

Als het daar wel lukt kan ik mss proberen om bij hen een vast IP adres te geven aan mijn Linksys.

Ik vermoed dat de Linksys het dan wel onthoudt en dat hij bij mij ook dat nieuw vast IP gaat gebruiken of vergis ik me?

Ik heb bij "Mijn Telenet" gekeken en daar zie ik niet echt iets dat ik kan aanpassen. Althans niets die me kan verder helpen.

  • 2 weken later...
Geplaatst:

Sorry voor de late reactie maar je vraag is blijkbaar door de mazen van het net geglipt :dong:

Waarom wil je nog een wifi router na de telenet router?

Die heeft toch ook al wifi.

Ik heb begrepen dat de nieuwe router een linksys toestel is.

Kan je het juiste model en type daarvan eens opgeven.

Dan zoek ik een handleiding online en misschien raken we er dan wel uit.

Geplaatst:

Wel oorspronkelijk had ik een telenet router waar geen wifi bij zat.

Ik heb toen op de 1e verdieping een wifi router geplaatst en alles ging goed.

Nadien is telenet een andere router komen plaatsen waar wel wifi bij zat.

Het probleem is dat deze in mijn garage (kelder) staat.

Op de 1e verdieping heb ik nog beperkt ontvangst en op de 2e verdieping totaal geen ontvangst.

Ik wou op de 2e verdieping ook wifi en heb toen beslist om een nieuwe wifi router te kopen en deze op de 1e verdieping te plaatsen (met als bedoeling de oudere huidige wifi op de 2e verdieping te plaatsen) aangezien de nieuwere sterker is.

Het probleem is dat ik geen enkele nieuwe wifi router aan de praat krijg.

Ik kan mijn oude wifi router niet vervangen want ik geraak gewoon niet meer in het configuratie scherm van de nieuwe wifi routers.

Volgens wat ik begrepen heb komt dit omdat die default hetzelfde ip adres gebruiken als de telenet router.

Ik moet dat dus aanpassen maar ik kan het niet aanpassen als ik er niet op geraak.

Dus zit ik vast.

Mijn oude wifi router die werkt wel en daar geraak ik wel op het configuratiescherm omdat die vroeger een ander ip bereik kreeg.

Toen had ik nog telenet wifi router en dus was er geen probleem.

Ik heb dus ondertussen al wat last gehad met de winkel omdat ik steeds kloeg over de toestellen en heb dus momenteel geen nieuw toestel meer.

Ze betaalden me terug en wezen me toen de deur.

Ik heb wel nog een ander wifi router die ik van mijn vader kreeg maar ook die werkt niet bij mij thuis door hetzelfde probleem.

Dus het probleem komt echt van de telenet wifi router maar hoe los ik dit nu op?

Ik heb ook wifi powerline adapters geprobeerd maar ook die krijg ik niet aan de praat.

Ik kan geen verbinding maken met de wifi powerline adapter.

Echt om zot van te worden.

Nochtans de gewone powerline adapters werken wel goed.

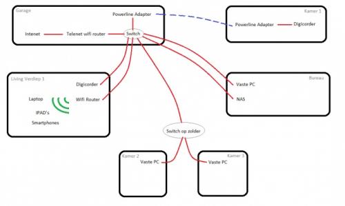
Ziehier een schets van het netwerk hier thuis.

post-43866-1417705988,0014_thumb.jpg

Mijn oude wifi router die wel werkt (Living 1e verdiep): Linksys EA4500

Het toestel die niet werkt (net als al de nieuwe) : Linksys E2000 <-- Ik had een EA6400 aangeschaft maar had hetzelfde probleem maar die heb ik nu dus niet meer na ruzie in de winkel.

Instellingen bij Mijn Telenet:

post-43866-1417705988,2208_thumb.jpg

Aangezien het probleem is dat ik momenteel niet in het configuratiescherm geraak vermoed ik dat dit wel genoeg info is ;-)

Geplaatst:

Je eigen oude wifi router werkt dus wel maar niet voldoende om op de 2de verdieping een goede ontvangst te verzekeren. Klopt dat?

Wat is het merk, model en type van de wifi router die je van je vader kreeg?

Mag je die blijven gebruiken als je hem aan de praat krijgt?

Geplaatst:

Ja idd dat klopt. Het signaal is te zwak op de 2e verdieping.

ja ik mag de wifi van mijn vader houden.

het toestel van mijn vader is een E2000 wat ook al een ouder model is,maak zou moeten genoeg zijn voor de bovenste verdieping.

Serial nr: CVR01L302058

ik had een foto getrokken maar opladen vanop ipad blijkt niet te werken :/

Geplaatst: (aangepast)
ik had een foto getrokken maar opladen vanop ipad blijkt niet te werken :/
De app is beperkt in functionaliteit en je kan er dus inderdaad geen afbeeldingen mee plaatsen.

Sluit de E2000 met een kabeltje aan op een pc of laptop (blauwe poort op de E2000) en schakel dan de wifi van die pc of laptop even uit.

Open de browser en typ 192.168.1.1 in de adresbalk.

Normaal zou je nu op het inlogscherm van de router moeten komen.

Geef indien nodig de gebruiker en het paswoord op. Standaard is dat 2 maal admin.

Ga dan naar setup - basic setup.

Stel de internetverbinding (internet connection type) in op vast IP adres.

Geef als ip-adres 192.168.0.120 in

Subnet mask is 255.255.255.0

Default gateway is 192.168.0.1

DNS 1 is 192.168.0.1

DNS 2 is 208.67.222.222

DNS 3 is 8.8.8.8

Op de tab DHCP moet je de DHCP uitschakelen omdat de telenet router al voorziet in DHCP.

Bij de Wireless instellingen moet je het SSID en de beveiliging instellen zoals deze van telenet.

Het Mac filter mag je uitzetten. Indien nodig kan je dit instellen op de telenet router.

Op deze manier maak je een "roaming" netwerk en kan je een laptop of tablet zowel boven als beneden gebruiken zonder bijkomende manipulaties.

Sluit de browser en schakel de wifi van de pc of laptop weer in en koppel de E2000 aan de telenet router (via de gele poort).

Koppel de E2000 los van de pc of laptop.

Om later weer naar de E2000 te gaan, typ je 192.168.0.120 in de adresbalk van de browser.

Moest het nodig zijn kan je de nederlandtalige handleiding voor de E2000 hier downloaden.

aangepast door kweezie wabbit
Geplaatst:

Ik heb de E2000 gekoppeld aan mijn pc zoals vermeld maar het werkt niet.

ik krijg gewoon de boodschap: deze webpagina is niet beschikbaar.

ik probeerde met 192.168.1.1 alsook 192.168.0.1 maar geen van beide werkte.

Geplaatst:
Probeer de E2000 te resetten naar de fabrieksinstellingen.

Druk hiervoor 5 seconden op het rode knopje (reset) aan de achterkant.

Probeer daarna opnieuw de router in te stellen zoals aangegeven in mijn vorig bericht.

Nog steeds hetzelfde resultaat.

Heb al 2x geprobeerd en er is geen verandering.

de 2e keer hield ik de knop 10 seconden in voor de zekerheid maar niets veranderd.

×
×
  • Nieuwe aanmaken...

Belangrijke informatie

We hebben cookies geplaatst op je toestel om deze website voor jou beter te kunnen maken. Je kunt de cookie instellingen aanpassen, anders gaan we er van uit dat het goed is om verder te gaan.